咨询热线:0757-23306958
咨询热线:0757-23306958
联系我们

涂装的发展
化学转化处理后静电喷涂包括静电粉末喷涂和静电液相喷涂,静电液相喷涂氟树脂在20世纪60年代,美国已实现商品化。而静电粉末喷涂热固性聚酯涂层,60年代末在欧洲已实现商品化,当前仍是欧洲各国占优势的表面处理手段。时至今日,单一阳极氧化的铝门窗在国内外市场均明显缩小,日本青睐于电泳涂层,白色电泳涂层发展很快,并在欧洲得到应用。静电粉末喷涂以其色彩多样,控制方便、环境保护、性能优良等原因,已成为欧美的首选表面处理方法。今年来静电粉末涂层市场在我国也在迅速扩大之中。
无铬钝化的发展
欧盟于2006年7月1日实施了《关于在电子电器设备中限制使用某些有害物质》的ROHS(TheRestriction of the use of certain hazardous substances in electrical andelectric equipment)指令。指令规定从2006年7月1日起,进入欧盟市场的新电子电器产品不得含有铅、汞、镉、六价铬、多溴联苯和多溴二苯醚六种有害物质。我国也于2007年3月1日起执行欧盟ROHS指令,禁止在金属表面处理工艺过程中使用六价铬等有害物质,金属表面铬酸盐转化处理技术这一具有百年历史传统的工艺已经面临着被取消的命运,积极寻找可替代品。2007年无铬钝化逐步开始替代有铬钝化。
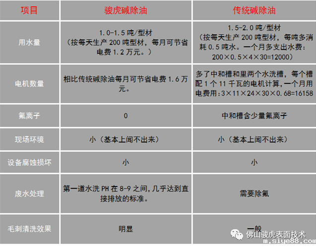
碱除油的发展
国家危险废物名录于1998年1月4日,国家环保局,国家经贸局、外经贸部、公安部颁布,1998年7月1日实施。2016年8月1日再次修订的国家危险废物名录都把含氟废物列入其中。

为了满足国家环保要求,点点taptapcba公司在2019年成功发明免中和碱碱无铬钝化工艺。
点点taptapcba立式碱除油工艺图

点点taptapcba卧室工艺图

碱-碱成本对比

性能测试


点点taptapcba铝合金碱除油表面效果

点点taptapcba铝合金碱除油表面效果